四会宝协

  • 四会市珠宝玉石首饰行业协会官方网站
宝协首页 >> 协会公告>> 新闻详情 >>

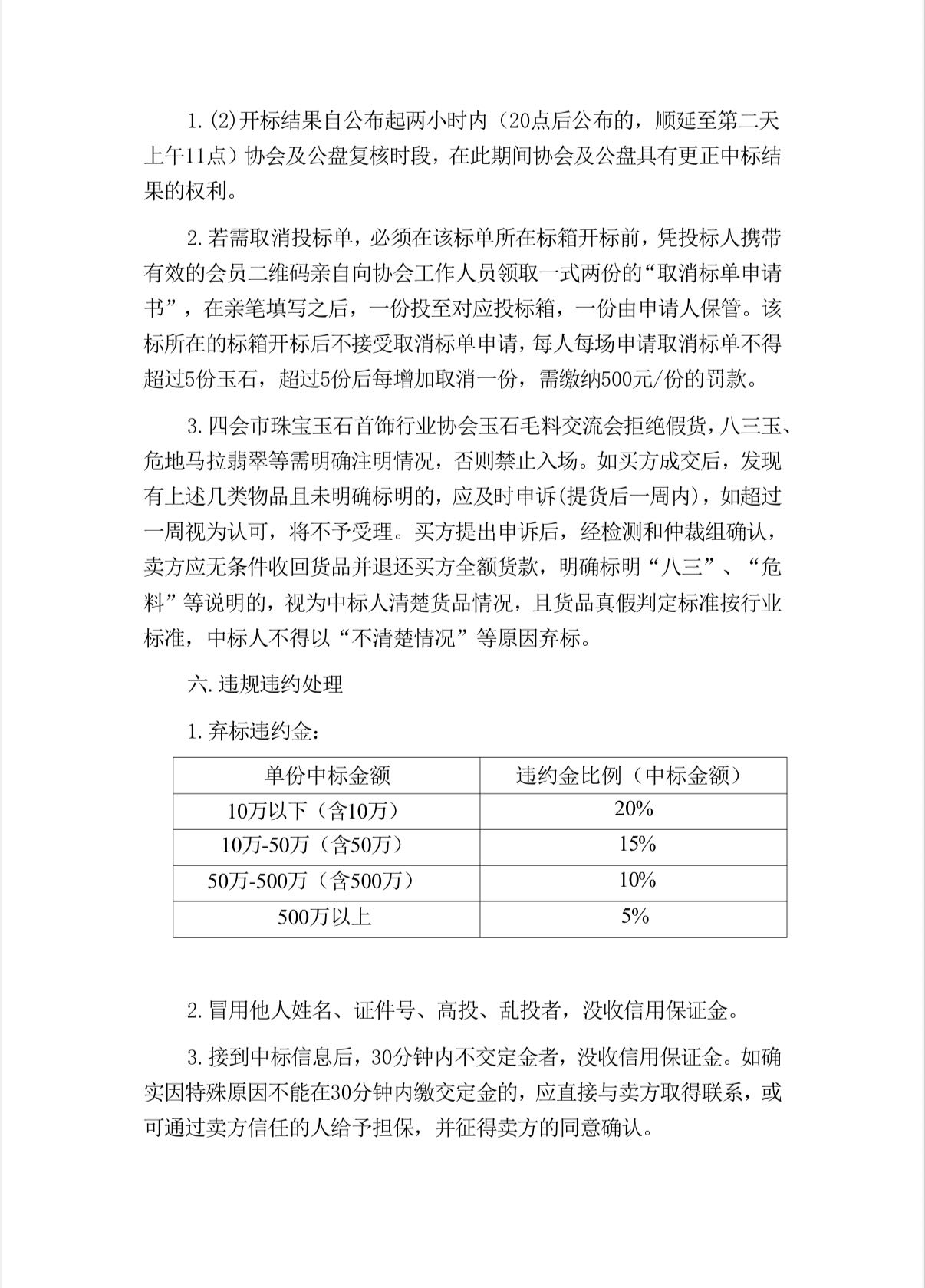
玉石毛料交易规则(暂行方案)

时间:2025-08-21 来源: 四会宝协官方

微信图片_20250830133612_3

微信图片_20250830133612_15

微信图片_20250830133612_12

微信图片_20250830133612_9

微信图片_20250830133612_6


展开剩余全文

TAG关键词:
编辑:admin

精品推荐 更多>>

合作机构:四会市珠宝玉石发展中心 中国珠宝玉石首饰行业协会 广东省珠宝玉石首饰行业协会
产业卖场:天光墟 玉器街 玉博城 国际玉器城 万兴隆 如意摆件城 翡翠城 抖音基地
法律支持:安驰律师事务所开发者:四会市森海文化传播有限公司

公众号